Current Electricity

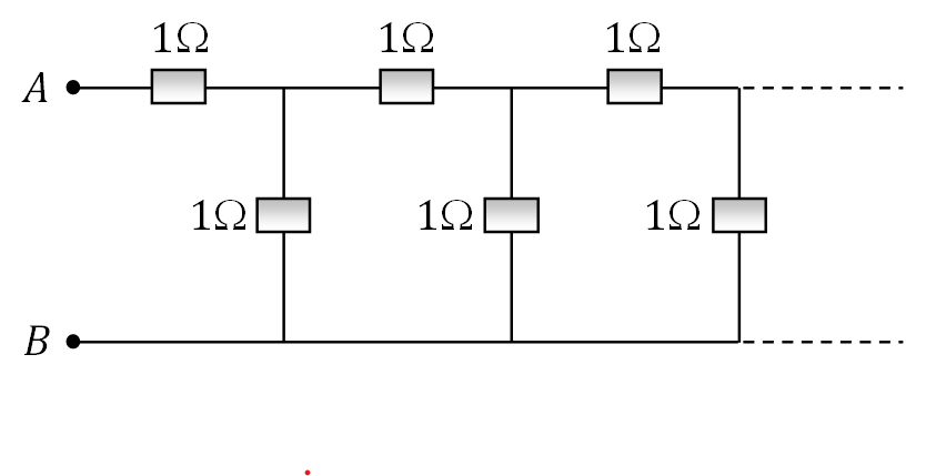
Question: The equivalent resistance between points A and B of an infinite network of resistances each of $1\,\Omega $ connected as shown, is

Question Image

1) Infinite
2) $2\,\Omega $
3) $\frac{{1 + \sqrt 5 }}{2}\Omega $
4) Zero
Solution: Explanation: No Explanation
Grouping of Resistors Combination of Resistors

Rate this question:

Average rating: (0 votes)

Previous Question Next Question